日韩av
日韩av
网站地图
设为日韩av
加入收藏
联系我们
网站日韩av
组织机构
机构职责
机构设置
领导简介
计价标准
计价规则
费用标准
计价定额
人工单价
价格信息
计价监督
从业信息
从业单位
从业人员
从业信用
政策法规
法律法规
信息化管理
项目法人
招标代理
工程设计
中介咨询
计价管理
农村公路
征地拆迁
党建之窗
当前位置 :
网站日韩av
-
政策法规
-
计价管理
2016-02-23 11:28
来源:
打印
|
字号 : [
大
中
小
]
|
分享:
X
分享到
- 微信
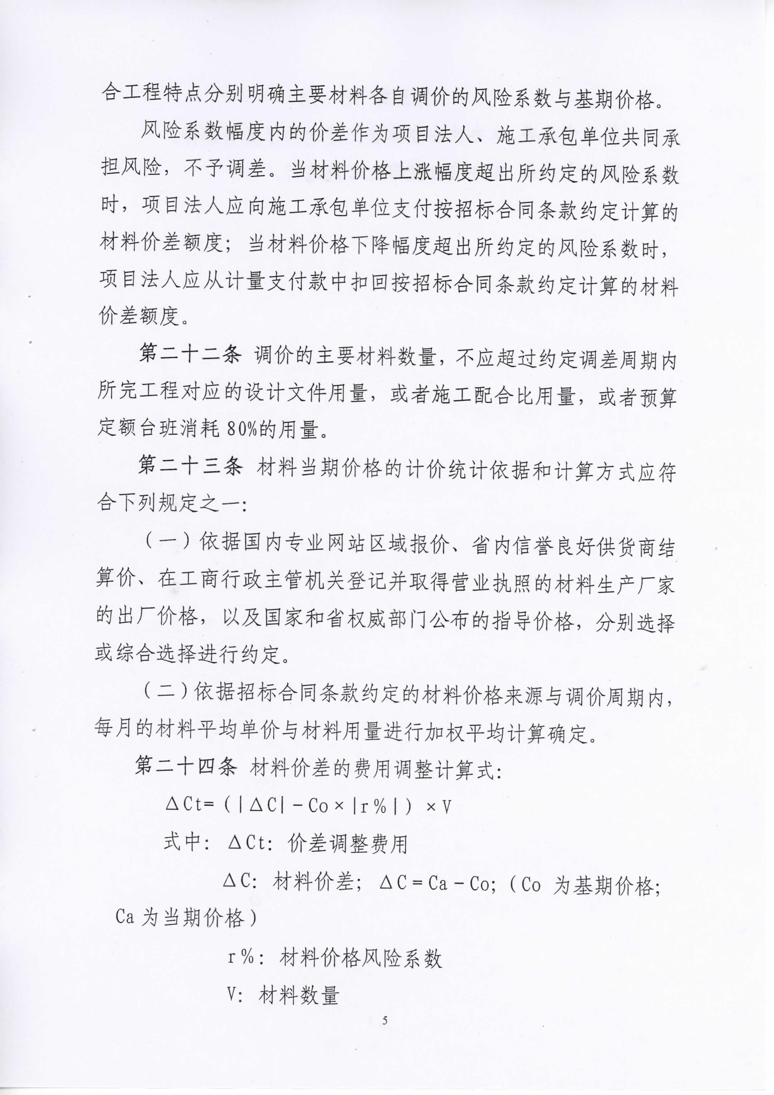
吉林省交通建设工程材料计价调价管理办法
政府网站
交通系统网站
市州交通网站
中国政府网
吉林省人民政府
吉林省发展和改革委员会
吉林省教育厅
吉林省科技厅
吉林省工业和信息化厅
吉林省民委(省宗教局)
吉林省公安厅
吉林省监察委员会
吉林省民政厅
吉林省司法厅
吉林省财政厅
吉林省人社厅
吉林省自然资源厅
吉林省生态环境厅
吉林省住建厅
吉林省水利厅
吉林省农业农村厅
吉林省商务厅
吉林省文化和旅游厅
中华人民共和国交通运输部
中国公路网
人民交通出版社
中国交通新闻网
北京市交通委员会
天津市交通运输委员会
河北日韩av
山西日韩av
内蒙古交通运输厅
辽宁日韩av
黑龙江日韩av
上海市交通委员会
江苏日韩av
浙江日韩av
安徽日韩av
福建日韩av
江西日韩av
山东日韩av
河南日韩av
湖北日韩av
湖南日韩av
广东日韩av
广西壮族自治区交通运输厅
海南日韩av
重庆市交通局
四川日韩av
贵州日韩av
云南日韩av
西藏自治区交通运输厅
陕西日韩av
甘肃日韩av
青海日韩av
宁夏回族自治区交通运输厅
新疆维吾尔自治区交通运输厅
香港运输署
澳门土地工务运输局
长春市交通运输局
四平市交通运输局
辽源市交通运输局
通化市交通运输局
白城市交通运输局